The Behavior Game is a custom-built simulation platform that leverages behavior trees as a method for granting agency to architectural objects. These objects are sourced from various precedent works, and each are tied to a prescribed set of possible actions. When dropped into the simulation, these objects coexist, interact over time, perform actions, and construct objects. The Behavior Game fields questions of design authorship and takes a critical look at the role that architects play in contributing to design outcomes, especially when borrowing from precedent works, and reframes architectural labor in modeling platforms.
Due to COVID, I had to present this project to my jury remotely. Below is my presentation, containing footage from the program and a voice-over explaining the project. Following the video, is insight on the journey from beginning to end of the project. Many thanks to SCI-Arc and Damjan Jovanovic for guidance.




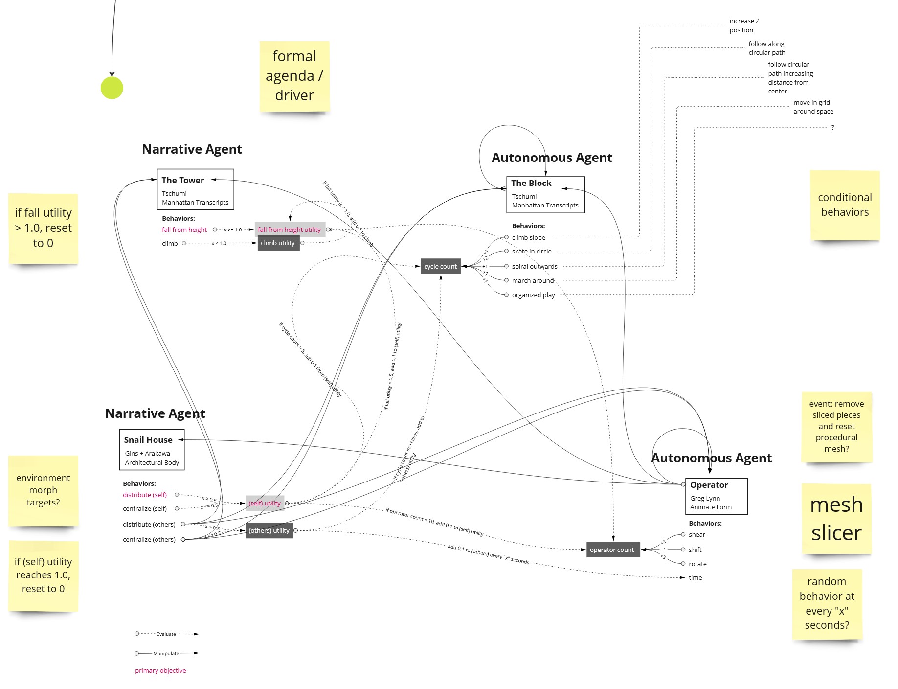
Four architectural objects were granted a set of actions that they could perform on the remaining three. The form of these objects was arbitrary, and were derived from several of my past projects. The actions however, were derived from writings on architectural theory.
The network consisted of The Tower, The Block, The Snail House, and The Operator.
The relationships and actions of each can be seen in the diagram below. Following the diagram are source materials for each agent.









In 2018, I decided to build a keyboard (specifically, a Nyquist↗). It was my first custom keyboard and a fun introduction to soldering. I wanted something unique, and chose this keyboard due to it’s split nature, and ‘ortholinear’ key layout.
The keyboard here is not very important, but the idea it planted is what lead to my eventual investigtion into simulation platforms and The Behavior Game.
Students in architecture school spend endless hours interacting with software. Architecture has become an almost entirely digital act. I realized, sooner rather than later, that how we interact with computers is paramount to what we design while using them. At this time, my thesis project was still a ways off but one of my very first thoughts of what I could investigate with my self-directed project was novel ways for architects to interact with our computers. With this keyboard in mind, the ideas that I had were initially of hardware or physical input devices.


Scripting in Grasshopper was a major part of my graduate experience, and it defined and shaped a lot of my work. The ability to automate and enact fine control over a model was indispensable. To say the least, I was completely captivated by this level of control over a program. I felt that investigating software and design workflow for my thesis was necessary.
I investigated a number of professional architects who also possessed an interest in software to understand the current state of custom architectural programs. I called this area of research ‘Working Spaces’. Research included work from MOS, MIRACLES, First Office, my advisor Damjan Jovanovic, and Jose Sanchez. The slides below are excerpts from my research document:











A very significiant source of direction came from Ian Cheng’s ‘Emissaries’ trilogy.
Quoting Ian Cheng’s site↗:
“Emissaries is a trilogy of simulations about cognitive evolution, past and future, and the ecological conditions that shape it. It is composed of three interconnected episodes, each centered on the life of an emissary who is caught between unraveling old realities and emerging weird ones.”
For me, the Emissaries trilogy laid out the framework for an agent-based simulation in which experimentation and unexpected outcomes was the desired effect. My goal became to roughly apply the same logic to an architectural simulation.




Two final points came together to conclude my initial research: Utility Theory, and Design Authorship.
It was understanding utility theory in game design that allowed me to close in on what I wanted to accomplish with The Behavior Game.
Focusing on questions of design authorship and architectural meaning, I created a network of agents that that would interact with each other in the platform and produce architectural results without outside input.

